50张计算机网络图


# 传输介质简介

# 以太网帧结构

# IP编址

# ICMP协议

# ARP (opens new window)协议

# 传输层协议 (opens new window)

# 路由基础

# 静态路由 (opens new window)基础

# 距离矢量路由协议——RIP

# 链路状态协议——OSPF (opens new window)

# HDLC&PPP原理与应用

# 帧中继原理与配置

# PPPoE

# NAT网络地址转换

# 交换网络基础

# STP生成树

# RSTP原理与配置

# VRP基础

# 命令行基础

# 文件系统基础

# VRP系统管理

# IPv6基础介绍

# IPv6路由基础

# DHCPv6

# 链路聚合

# VLAN原理和配置

# GARP和GVRP

# VLAN间路由

# 无线局域网WLAN

# DHCP原理与配置

# FTP原理与配置

# Telnet原理与配置

# ACL访问控制列表

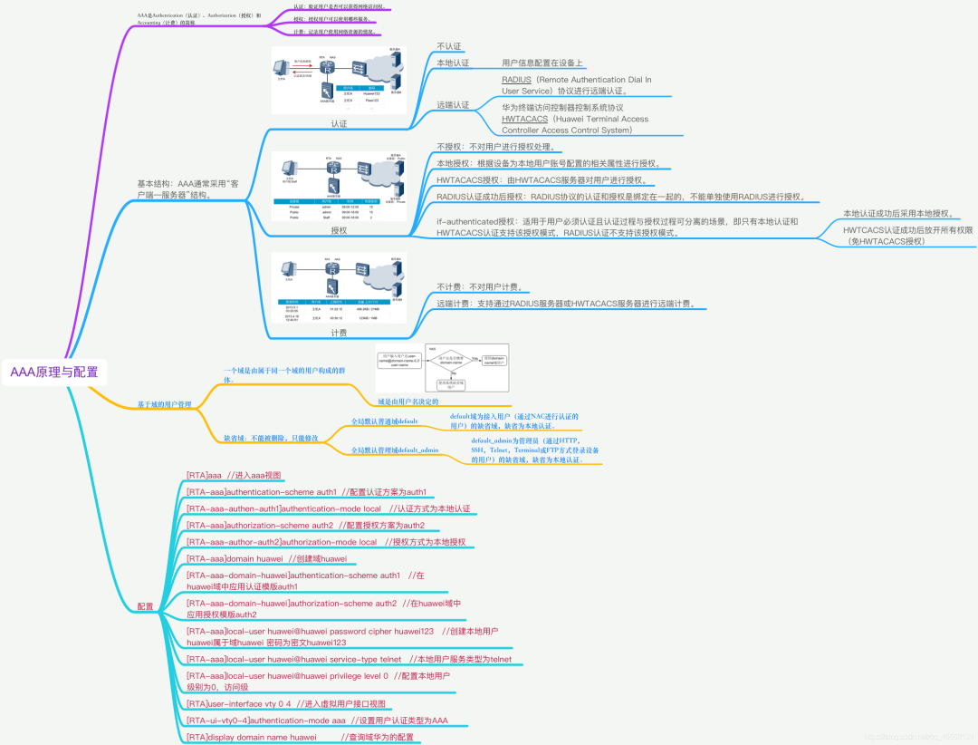
# AAA原理与配置

# GRE原理与配置

# IPSec VPN原理与配置

- END -