永恒仙侣2游戏攻略
永恒仙侣 2 为原版,非变态版!!五飞前与官方版本一致,仅增加了 6 飞后的部分内容
最大特点经久耐玩,但初期起步较难需要做较多的等级任务积攒声望进行飞升,新人每人每次攒够足够声望飞升后可找 GM(群净水)领取元宝奖励(每人每次飞升限领一次,不管有多少号)!!开服时间为 2020 年 11 月,共开 3 个区,2021 年 1 月进行了合区为一个区
强化等级最高为 15 星!!!装备等级最高为 110 级,坐骑为 120 级,最高飞升为六飞次(2021年 12 月开放六飞)!
元宝充值比例 1:400,具体咨询 GM 纯净水(QQ124525063)
# 元宝福利领取
1 飞声望不得低于 150,2 飞领取条件声望不得低于 280,3 飞领取条件声望不得低于 500,满足以上条件玩家客找客服领取元宝福利。条件不足概不赠送元宝。1 飞奖励 6000 元宝,2飞奖励 8000 元宝,3 飞奖励 12000 元宝 满足以上所有条件可领取 3 次元宝奖励哟,为了防止小号,单 ip 仅限当前角色领取,不得重复领取
# 飞升等级要求
1 飞:60 级,2 飞:80 级,3 飞:90 级,4 飞:120 级,5 飞:150 级,6 飞:180 级 具体飞升要求见附件飞升攻略。
# 注意事项
1、有问题可以在 QQ 群里咨询(QQ 群号 173959299) 2、如果你是白嫖玩家,建议等级任务全部清完,找群主领取元宝奖励,如果是小资玩家可以忽视。 3、如果新手想起步迅速,可以花适当的费用购买一个 15 星或类似水平的神器宝宝(看个人需求),有利于前期任务及提高等级。
# 挂机地图
2 飞:等级任务(各初级地图) 3 飞:试炼地图,1-2 飞等级任务。 4 飞:五行山山洞(升级+五行幻石获取) 5 飞-6 飞:泰山、万邪岭(幽冥令+强化宝石碎片) VIP 地图:世外蓬莱,可在元宝商城购买蓬莱传送卷轴进入(主要获取启缘戒指提升材料、幽冥令、五行幻石、试炼石),收入低,价格高,不建议普通玩家进入
# 日常任务或活动
前 6 项新人应尽量做完,确实没时间的应将 3/4/6 项做完,保证最大收益。
1、72 、花 2 活动:每天 13:00、20:00 获取魔魄,BOSS 产出装备升级材料
2、怪物攻城:每天上午 9-11 点(可获取大量升级经验,初期角色升级的首选)
3、杭州迷宫、团聚中秋:每天 10- 15 点结束,可获得大量经验,每天一次。 4、金蛋活动:每天找张大婶用张大婶的鸡(杭州城外剥去获得)兑换 30 只金蛋(打开可 获得声望、强化宝石、五行钥匙等) 5、财神宝箱活动:角色满 30 级可在天台山、雁荡山、天目山每天开启 66 次财神宝箱(可获得声望、强化宝石、神器碎片、其他元宝道具等) 6、圣诞老人送礼:每天可到南门圣诞老人处领取 30 个圣诞礼包,每送 10 个可获得一个礼包(开启可获得强化宝石、幻月兔宠物及提升卷轴等各种奖励) 7、圣诞果兑换:每天可到南门圣诞老人处兑换 200 个圣诞果/元神果/经验果(杭州城外采集圣诞树获得),可获得仙币、元神、双倍及其他各种奖励 8、五子闯关:5 飞及以后经验副本,每次可获得 1 亿经验,每天可完成三次,持有闯关令 牌经验翻倍(元宝商城购买) 9、其他活动自行探索。
# 重要 NPC 介绍
1、 开服奖励使者—杭州南门:领取节日奖励、补偿奖励。 2、 五子闯关使者-杭州南门:5 飞后每天可通关 3 次 3、 藏仙—杭州南门:魔魄兑换、神器装备合成 4、 欧冶子—杭州南门(74.170):装备强化、装备升级,强化最高为 15 星。 5、 万八卦:杭州(102.154):角色转职、装备转职 6、 仙侣使者:杭州城,声望兑换完美宝石、强化宝石等。 7、 启缘使者:杭州城寺庙内,八仙任务及提升启缘戒指等。
# 起步
1、清理等级任务,参加日常活动积累声望,建议多建几个小号开财神宝箱能快速积累仙币。 2、每天混各种活动提升等级。 3、领到元宝后建议优先购买宠物跟坐骑 4、目前最强戒指还是八仙启源戒指,建议有元宝时优先购买商城成品的启源戒指,相比自己做任务获得的宝器戒指再提升能节省很多元宝开支)。 5、小资玩家可找玩家或元宝商城购买神器宠物(VIP 宠物有两种新的宠物属性相比旧的略有提升)。
# 变强
1、累积元神,获取途径为财神宝箱,五行钥匙,兑换魔魄以及日常活动,强化装备所需
2、累积仙币,获取途径为魔魄,财神宝箱 (建议多建几个小号开箱子)
3、累积强化石,新手强烈建议多做任务及多开财神宝箱、兑换金蛋获取强化宝石,强化装备。
4、强化最高开放 15 星,建议前期先强化 10 星,资源充足后强化 12-14,大神强化 15 除外。 5、小知识:最好在装备等级低时强化,装备等级高时所需仙币和元神消耗也增加。
6、60 级神器装备提升等级请使用 70 级神器碎片在藏仙处提升,节省完美升级宝石。
7、世外蓬莱可获得启缘戒指提升材料,成本非常高,普通玩家可忽视。
# 装备提升
60-90 级、100-110 级装备提升至杭州南门欧冶子,90-100 提升至杭州武曲星。 60-70 级:5 颗完美升级宝石,或至藏仙处使用 70 神器碎片提升(优先)。 70-80 级:10 颗完美升级宝石 80-90 级:15 颗完美升级宝石 90-100:1000 声望+6 颗补天神石(花 2、72 BOSS) 100-110 级:3000 声望+3000 万仙币+1000 万元神
# 宠物
游戏中最好的宠物为元宝商城中的 16800 元宝宠物,其次为 13800 元宝宠物,元宝购买后可找群主解绑。 其他宠物为试炼仙子处兑换的仙子宠物。
宠物忠诚度通过五行驯化符提升,不要元宝购买卷轴。
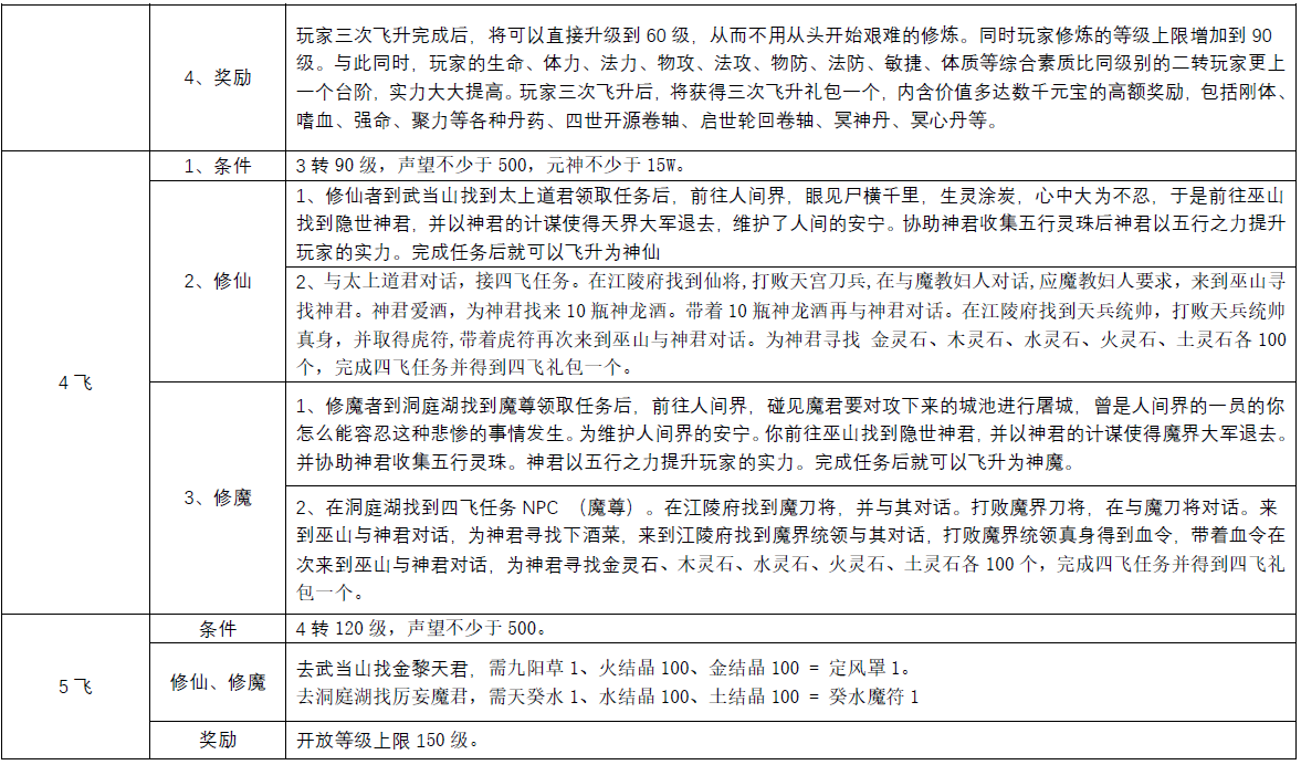
# 飞升
1、飞升最低声望要求 1 飞 300、2 飞 360、3 飞 460、4 飞 500、5 飞 3000 2、具体流程查看后续文件


